全國定制咨詢熱線
0769-23103048
氣液增壓缸設備行業優選品牌!

新買的增壓缸不動作是什么原因呢?除了氣管接錯,第二個原因是氣液增壓缸油孔被堵住。
對于氣液增壓缸中蓋,就是跟預壓式增壓缸的中蓋是一樣的,中蓋中間有一個孔是通孔,側面是過液壓油,如果增壓桿在出廠的時候沒有完全復位的情況下,一側可以看到活塞桿是堵在里面的,底部可以看到活塞桿已經到了密封圈的位置了,如果增壓桿處在這個位置的情況下,直接接上氣路工作,通氣的時候它是不動作的。

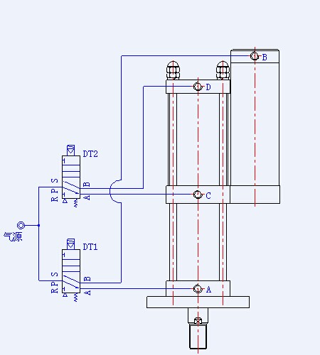
那怎么去解決這個問題呢?一條接好氣管增壓缸做示例,增壓缸右側是C氣口,首先把電磁閥通往D氣口氣管拔掉,然后在C氣口接好氣管并通入空氣,只要一通氣就可以聽到活塞回位“啪“的一聲響,這個活塞就復位了,只要復位以后,增壓活塞就不存在再堵住過油孔,那么這個問題就解決掉了。
